通过胞内多肽自组装,以阻断微管抑制细胞增殖、限供能量促进细胞凋亡的方式,来有效治疗耐药肿瘤。这种双管齐下的“非药物疗法”为临床晚期肿瘤和耐药性肿瘤的治疗提供了新思路。北京时间4月1日凌晨,同济大学材料科学与工程学院杜建忠/范震团队的这一研究成果以“Intracellular Self-Assembly of Peptides to Induce Apoptosis against Drug-Resistant Melanoma”为题,作为增选封面(Supplementary Cover)发表于国际顶级期刊《美国化学会志》(Journal of the American Chemical Society)。

化疗是治疗肿瘤的主要方法之一,但也容易诱发肿瘤耐药性,从而导致“无药可治”。因此,开展针对耐药肿瘤的“非药物疗法”研究具有重要的临床价值和社会意义。
微管是由微管蛋白构成的一种重要的细胞骨架,在动物细胞有丝分裂DNA合成后期(G2期)参与中心体的形成。在肿瘤细胞分裂间期(M期),中心体会引导细胞分裂,即意味着肿瘤扩增。因此,抑制微管的形成就可能抑制肿瘤扩增。另外,线粒体作为细胞能量代谢的主要场所,不仅影响细胞分裂,其功能紊乱时还会诱导细胞凋亡,继而抑制耐药肿瘤。
目前,主要采用化疗药来抑制微管的形成并干扰线粒体功能。然而,患者难以承受反复、长期使用化疗药而导致的高系统性毒性。由此产生了一个具有挑战性的科学问题:如何通过“非药物疗法”来抑制肿瘤细胞中微管的形成并导致线粒体功能紊乱,“双管齐下”治疗耐药肿瘤?
针对该问题,研究团队设想,是否可以合成一种无毒的短肽,使其在细胞内自组装形成纳米颗粒,以干扰微管蛋白聚合的方式调控细胞周期(G2/M)并干扰线粒体功能,进而治疗耐药肿瘤?

(图1:“非药物疗法”:阻断微管抑增殖,限供能量促凋亡。多肽胞内酶促自组装诱导G2/M期阻滞和线粒体功能紊乱,实现黑色素瘤耐药性的逆转。)
团队提出了“阻断微管抑增殖,限供能量促凋亡”的“非药物疗法”,并以耐药黑色素瘤为肿瘤模型开展了研究。研究人员向耐药黑色素瘤细胞中引入三肽(FFY),三肽在细胞内通过酶促自组装形成了mFFY纳米颗粒。研究发现,将mFFY纳米颗粒与微管蛋白共孵育后,该纳米颗粒有效抑制了微管蛋白聚合。
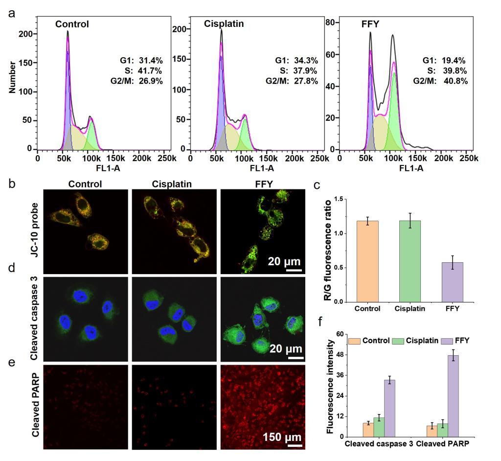
如图2所示,在经过“非药物疗法”治疗后,由于微管蛋白不能聚合成微管,导致大多数肿瘤细胞停滞于DNA合成后期或分裂间期(即G2/M阻滞),从而抑制肿瘤细胞增殖。同时,线粒体功能紊乱也诱导了凋亡因子的过表达,如cleaved caspase 3(相比对照组提高3.1倍)和cleaved PARP(提高6.3倍),这进一步促进了耐药肿瘤细胞凋亡,最终实现了肿瘤耐药性逆转。

(图2:酶诱导FFY逆转黑色素瘤耐药性的机制研究)
体内实验也证明了“非药物疗法”可有效逆转肿瘤耐药性。动物实验表明,在黑色素瘤周注射FFY后,观察到高水平耐药肿瘤抑制,即在两次治疗后肿瘤体积相比对照组减少了87.4%(如图3所示)。同时,与化疗药物治疗组相比,“非药物疗法”能有效减少或避免系统毒性。

(图3:“非药物疗法”对耐药性黑色素实体瘤的抑制效果)
同济大学材料科学与工程学院高分子材料系博士研究生孙敏为论文的第一作者,杜建忠教授和范震研究员为共同通讯作者。该研究得到了国家杰出青年科学基金、国家自然科学基金面上项目等资助。
论文链接:https://pubs.acs.org/doi/abs/10.1021/jacs.2c00697


