肛拭子以前用于筛查寄生虫感染,小孩子吃东西不卫生,肠道里的寄生虫会产卵并随大便排出,此时使用粪便检测或者肛拭子就有可能发现寄生虫。
如今,生物科学的进步帮助生物医学工作者们更敏锐地发现病原微生物们的踪迹,当然,也包含肛拭子。
确诊患者的粪便、肛拭子核酸检测可呈阳性
早在2月1日,深圳市第三人民医院便透露,该院肝病研究所研究发现,在某些新型冠状病毒感染的肺炎确诊患者的粪便中检测出2019-nCoV核酸(新型冠状病毒)阳性,提示粪便中可能有活病毒存在。
2月2日也有报道,中科院武汉病毒研究所石正丽研究员实验室进行的相关检测证实,在以腹泻为首发症状的新冠患者的大便和肛拭子中也发现病毒核酸。
自此开始,不断有报道提出新冠病毒粪口传播的风险。
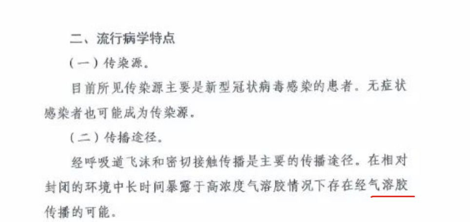
新冠病毒肺炎诊疗方案(第五版)中提出气溶胶和消化道等传播途径待明确,此时尚未将消化道列入明确的传播途径。

最新的新冠病毒肺炎诊疗方案(第六版)中明确在特定环境中,存在气溶胶传播风险,此时已经去除了消化道传播的描述。

粪便、肛拭子核酸检测阳性仍需高度关注
但是钟南山院士也说了,不管怎么说,粪便里发现核酸阳性,还是应该高度关注的。

2月29日发布的《中国-世界卫生组织新型冠状病毒肺炎(COVID-19)联合考察报告》原文中也有这样表述:

虽然根据现有证据证实,粪-口传播似乎并不是新冠肺炎传播的主要传播方式,但其在新冠肺炎病毒传播中的地位和作用仍待明确。
而且,就在最近,确诊患者治愈出院后复检时,发现了咽拭子核酸检测复阳的情况;如广东省内有 14% 的出院患者出现复阳现象,目前这种现象是否为病毒的重复感染仍待核实,但为初次出院检测时核酸检测结果为假阴性的可能更高。
也就是说体内的病毒在出院检测时没能成功检测出来。
而对于粪便、肛拭子标本,有研究显示其阳性的持续时间会相对长。中山大学附属第三医院粤东医院团队发表在《中华消化杂志》的文章中便提到了不同部位样本转阴时间不同的情况:收治的 7 例新冠病毒肺炎确诊患者中,有 3 例患者咽拭子核酸转阴后粪便核酸检测仍为阳性,且不同患者粪便样本转阴的滞后时间有个体差异。

原出院标准中唯一的病原学标准为连续2次呼吸道标本核酸检测呈阴性(采样时间至少间隔1天),该诊断有些过于单一,有出现假阴性的风险,所以,也有专家提出,新冠肺炎患者的出院标准中,应该加入一条肛拭子(粪便)核酸检测为阴性。
目前,已有部分地区实行这项更为严格的标准:
上海市公共卫生临床中心党委书记卢洪洲教授向《中国新闻周刊》介绍说,上海的患者在出院时,不仅要符合肺部渗出性病变明显吸收、临床症状改善和咽拭子病毒核酸检测阴性的标准,还要求出院患者的肛拭子(粪便)核酸检测为阴性。
他表示,由于上海的出院标准较《诊疗方案》更加严格,到目前为止,上海出院患者未出现一例核酸转阳。
身为全国新冠肺炎医疗救治专家组感染病学组成员,卢洪洲称,“我相信第七版《诊疗方案》一定会考虑到关于肛拭子(粪便)核酸阳性的问题。随着我们对新发疾病的不断认识和循证医学的依据增多,《诊疗方案》会一版比一版更加结合实际,更科学。”
因此,目前来说,已经有医院在试行新冠患者肛拭子的检测。今后的诊疗防范是否会像咽拭子阴性一样,将肛拭子阴性列为新冠痊愈的标准之一,我们可以拭目以待。
(李明,同济大学附属第十人民医院呼吸与危重症医学科,副主任医师,抗冠一线医生)


