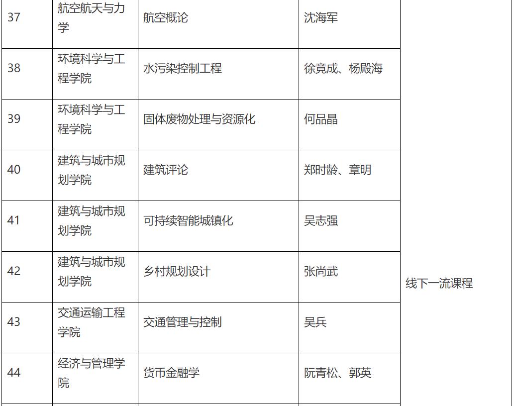
11月30日,教育部发布了《关于公布首批国家级一流本科课程认定结果的通知》,认定5118门课程为首批国家级一流本科课程(含原2017年、2018年国家精品在线开放课程和国家虚拟仿真实验教学项目)。其中线上一流课程1875门、虚拟仿真实验教学一流课程728门、线下一流课程1463门、线上线下混合式一流课程868门、社会实践一流课程184门。我校《基础工程设计原理》《建筑评论》《创业修炼》等54门课程榜上有名,其中包括27门线上一流课程、17门线下一流课程、2门线上线下混合式一流课程、7门虚拟仿真实验教学一流课程和1门社会实践一流课程,一流本科课程数量在全国高校位列第11。
本科生院院长黄一如教授表示,课程建设是提升人才培养质量的核心要素。为贯彻全国教育大会精神、落实新时代全国高等学校本科教育工作会议要求,必须把教学改革成果落实到课程建设上,淘汰“水课”、打造“金课”,形成多类型、多样化的教学内容与课程体系。
黄一如介绍说,本科生院对标教育部一流本科课程建设要求,结合同济大学一流本科人才培养目标,制定了“2020-2022年同济大学一流本科课程体系建设规划”,拟通过三年左右时间,共建设700门同济大学一流本科课程。其中,线上一流课程200门、线上线下混合式一流课程200门、线下一流课程100门、虚拟仿真实验教学一流课程100门、社会实践一流课程100门。计划分类分层实施、分步推进,逐步构建具有同济特色的一流本科课程体系,融入学校一流本科建设整体规划,持续冲击国家级和上海市级各类课程申报。

在改革举措方面,学校将推进以“厚基础、宽口径、多学科交叉”为特色的复合型创新人才课程体系重构,逐步打造“线上线下+交叉自主”的“微专业+辅修专业/辅修学位”进阶式人才培养模式,构建以课程质量为中心的教师评价机制。在资源配置方面,将更加注重具有现代教学观的师资队伍的培养,与行业优质企业建立广泛合作联盟,同时以课程建设为主体、以智慧教室改造为依托,从软硬件及相关配套政策上进行支持、引导,使校内更多教师主动参与一流本科课程建设,进一步提升校内教学创新氛围与教育教学质量,逐步建成基于同济特色、较为完善的一流本科课程体系。(洪蕾洁)
附:同济大学首批国家级一流本科课程名单








